Bagaimana Menentukan Populasi dan Sampel Penelitian?

Bagaimana menentukan populasi dan sampel penelitian?

Menentukan populasi dan sampel penelitian merupakan salah satu tahap paling krusial dalam metodologi penelitian, khususnya pada pendekatan kuantitatif. Populasi merujuk pada keseluruhan subjek atau objek yang memiliki karakteristik tertentu sesuai dengan fokus penelitian, sedangkan sampel adalah sebagian dari populasi yang dipilih untuk mewakili karakteristik tersebut. Ketepatan dalam mendefinisikan dan memilih populasi serta sampel sangat berpengaruh terhadap validitas eksternal dan kemampuan generalisasi hasil penelitian. Oleh karena itu, pemahaman konseptual mengenai populasi dan sampel tidak dapat dipisahkan dari kualitas desain penelitian secara keseluruhan.

Dalam perkembangan metodologi penelitian modern, teknik penentuan populasi dan sampel semakin beragam dan disesuaikan dengan kebutuhan desain penelitian. Peneliti tidak lagi hanya berfokus pada pengambilan sampel secara acak, tetapi juga mempertimbangkan struktur populasi, keterbatasan sumber daya, serta tujuan analisis yang ingin dicapai. Konsep probability sampling dan non-probability sampling berkembang untuk menjawab kompleksitas penelitian di berbagai bidang, mulai dari pendidikan, sosial, ekonomi, hingga kesehatan. Hal ini menunjukkan bahwa proses sampling merupakan bagian strategis dari perencanaan penelitian, bukan sekadar prosedur administratif.

Dalam praktik akademik, kesalahan dalam menentukan populasi dan sampel sering kali menyebabkan bias data, ketidaktepatan interpretasi hasil, bahkan kesimpulan yang tidak dapat digeneralisasikan. Banyak mahasiswa belum mampu menjelaskan batasan populasi secara operasional atau memilih teknik sampling yang sesuai dengan desain penelitian. Padahal, kejelasan populasi dan ketepatan teknik sampling menjadi fondasi bagi proses pengumpulan dan analisis data. Artikel ini akan membahas secara sistematis mengenai pengertian populasi dan sampel, jenis-jenis teknik sampling, karakteristik yang baik, langkah-langkah penentuan, serta tantangan dan strategi pengembangannya.

Pengertian dan Konsep Populasi serta Sampel Penelitian

Populasi penelitian adalah keseluruhan subjek atau objek yang menjadi sasaran penelitian dan memiliki karakteristik tertentu sesuai dengan tujuan penelitian. Populasi dapat berupa individu, kelompok, organisasi, dokumen, maupun fenomena sosial yang ditentukan berdasarkan kriteria tertentu. Dalam penelitian pendidikan, misalnya, populasi dapat berupa seluruh siswa kelas XII di sebuah sekolah, seluruh guru pada jenjang tertentu, atau seluruh mahasiswa dalam satu program studi. Peneliti harus menetapkan batasan populasi secara jelas, baik secara geografis, waktu, maupun karakteristik demografisnya.

Sampel penelitian adalah sebagian dari populasi yang dipilih untuk mewakili karakteristik populasi tersebut. Sampel digunakan ketika peneliti tidak memungkinkan untuk meneliti seluruh populasi karena keterbatasan waktu, biaya, tenaga, atau aksesibilitas. Oleh karena itu, sampel harus dipilih secara sistematis dan representatif agar hasil penelitian dapat digeneralisasikan secara ilmiah. Representativitas menjadi kunci utama dalam proses sampling karena sampel yang tidak mewakili populasi akan menghasilkan bias dan menurunkan validitas penelitian.

Perbedaan mendasar antara populasi dan sampel terletak pada cakupan dan fungsinya dalam penelitian. Populasi bersifat menyeluruh dan menjadi ruang lingkup generalisasi, sedangkan sampel bersifat parsial dan menjadi sumber data empiris. Namun demikian, kualitas kesimpulan penelitian sangat bergantung pada kesesuaian antara sampel dan populasi. Peneliti juga harus menjelaskan unit analisis secara operasional agar tidak terjadi kekeliruan dalam pengambilan data maupun interpretasi hasil penelitian.

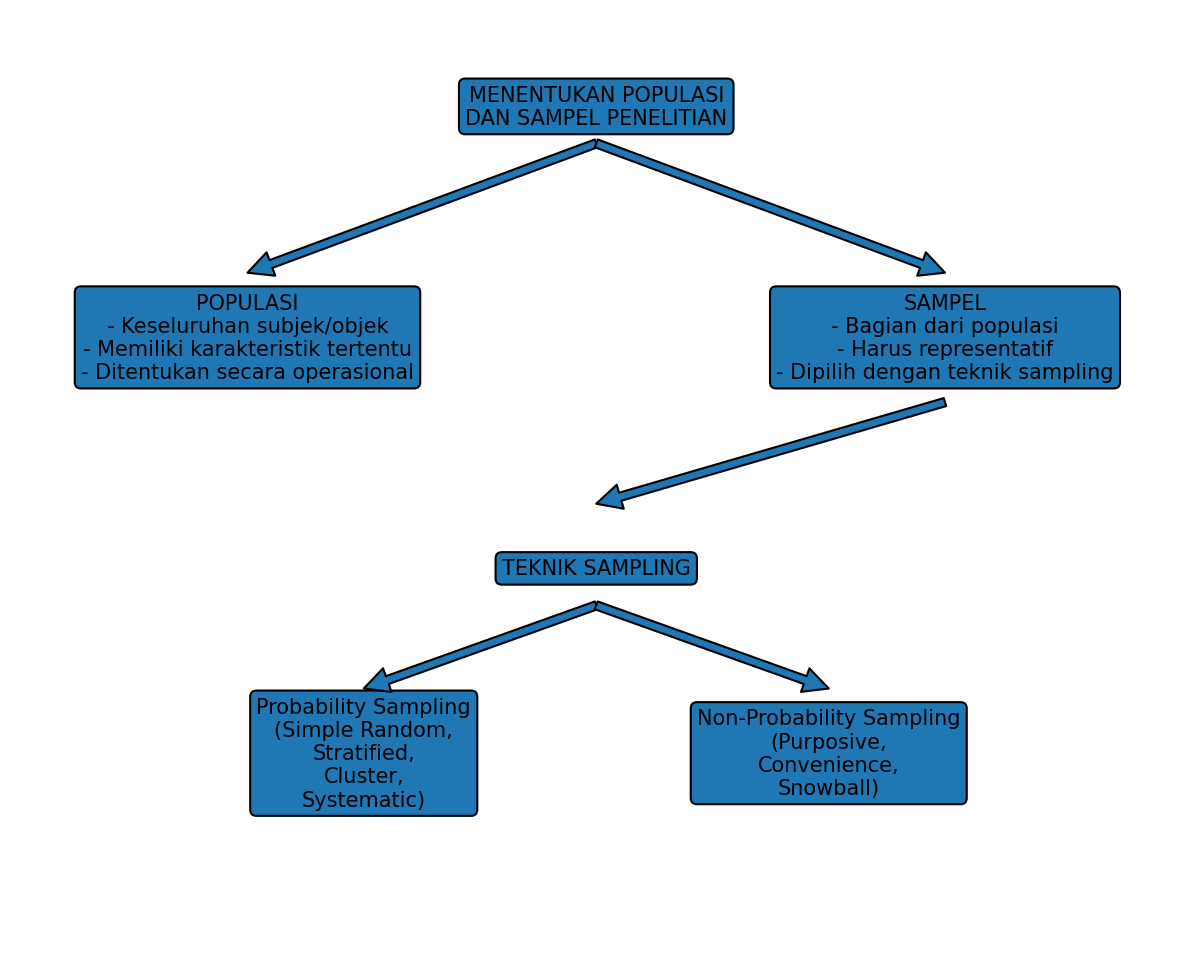
Untuk memperjelas hubungan antara populasi, sampel, dan teknik sampling, berikut disajikan peta konsep yang merangkum struktur pembahasan.

Peta konsep tersebut menunjukkan bahwa sampel merupakan bagian dari populasi yang dipilih melalui teknik sampling tertentu agar dapat merepresentasikan karakteristik populasi secara ilmiah.

Baca juga: Bagaimana cara menentukan judul penelitian yang tepat?

Jenis-Jenis Teknik Sampling

Teknik sampling merupakan metode yang digunakan untuk memilih sampel dari populasi secara sistematis. Secara umum, teknik sampling dibedakan menjadi dua kategori utama, yaitu probability sampling dan non-probability sampling.

1. Probability Sampling

Probability sampling adalah teknik pengambilan sampel yang memberikan peluang yang sama bagi setiap anggota populasi untuk terpilih menjadi sampel. Teknik ini banyak digunakan dalam penelitian kuantitatif karena memungkinkan generalisasi hasil penelitian.

  • Simple Random Sampling: Pengambilan sampel dilakukan secara acak tanpa memperhatikan strata tertentu dalam populasi. Teknik ini cocok digunakan ketika populasi relatif homogen.
  • Stratified Random Sampling: Sampel diambil berdasarkan strata atau kelompok tertentu dalam populasi, seperti jenis kelamin, kelas, atau wilayah. Teknik ini digunakan ketika populasi bersifat heterogen.
  • Cluster Sampling: Pengambilan sampel dilakukan berdasarkan kelompok atau klaster tertentu, misalnya sekolah atau wilayah administratif. Teknik ini efektif untuk populasi yang tersebar luas.
  • Systematic Sampling: Sampel dipilih berdasarkan interval tertentu dari daftar populasi, misalnya setiap anggota ke-5 atau ke-10.

2. Non-Probability Sampling

Non-probability sampling tidak memberikan peluang yang sama bagi setiap anggota populasi. Teknik ini sering digunakan dalam penelitian eksploratif atau kualitatif.

  • Purposive Sampling: Sampel dipilih berdasarkan kriteria tertentu yang relevan dengan tujuan penelitian.
  • Convenience Sampling: Sampel dipilih berdasarkan kemudahan akses atau ketersediaan responden.
  • Snowball Sampling: Sampel diperoleh melalui rekomendasi dari responden sebelumnya, biasanya digunakan dalam penelitian dengan populasi sulit dijangkau.

Pemilihan teknik sampling harus disesuaikan dengan desain penelitian, karakteristik populasi, serta tujuan analisis agar hasil penelitian memiliki tingkat akurasi dan kredibilitas yang memadai.

 

Karakteristik Populasi dan Sampel yang Baik

Populasi dan sampel yang baik harus memenuhi beberapa kriteria agar penelitian dapat berjalan secara sistematis dan valid.

  • Terdefinisi Secara Operasional: Populasi harus memiliki batasan yang jelas terkait waktu, tempat, dan karakteristik subjek.
  • Relevan dengan Tujuan Penelitian: Subjek yang termasuk dalam populasi harus sesuai dengan fokus penelitian.
  • Representatif: Sampel harus mencerminkan karakteristik penting dari populasi agar hasil dapat digeneralisasikan.
  • Memadai Secara Kuantitas: Jumlah sampel harus cukup untuk mendukung analisis statistik dan mengurangi tingkat kesalahan pengambilan keputusan.

Selain itu, peneliti perlu mempertimbangkan ukuran sampel secara rasional. Dalam penelitian kuantitatif, ukuran sampel sering ditentukan menggunakan rumus statistik tertentu atau tabel penentuan sampel. Penentuan jumlah sampel yang terlalu kecil berisiko menghasilkan data yang kurang stabil, sedangkan sampel yang terlalu besar dapat menghabiskan sumber daya secara tidak efisien.

Langkah-Langkah Menentukan Populasi dan Sampel Penelitian

Penentuan populasi dan sampel dilakukan melalui tahapan sistematis yang saling berkaitan.

  1. Menentukan Rumusan Masalah dan Tujuan Penelitian: Rumusan masalah akan menentukan siapa yang menjadi populasi penelitian.
  2. Mengidentifikasi dan Membatasi Populasi: Tetapkan batasan geografis, waktu, serta kriteria inklusi dan eksklusi.
  3. Memilih Teknik Sampling yang Tepat: Sesuaikan dengan desain penelitian dan karakteristik populasi.
  4. Menentukan Ukuran Sampel: Gunakan pertimbangan statistik atau rumus tertentu agar jumlah sampel memadai.
  5. Melaksanakan Proses Sampling Secara Konsisten: Terapkan teknik yang dipilih sesuai prosedur agar tidak terjadi bias.

Sebagai contoh, jika penelitian bertujuan menganalisis pengaruh metode pembelajaran terhadap hasil belajar siswa kelas XI IPA di sebuah sekolah, maka populasi adalah seluruh siswa kelas XI IPA di sekolah tersebut. Apabila terdapat beberapa kelas paralel dengan jumlah siswa yang berbeda, peneliti dapat menggunakan stratified random sampling untuk memastikan setiap kelas terwakili secara proporsional.

Tantangan dan Strategi dalam Menentukan Populasi dan Sampel

Dalam praktik penelitian, penentuan populasi dan sampel sering menghadapi berbagai tantangan, baik internal maupun eksternal.

Beberapa tantangan yang umum terjadi antara lain:

  • Populasi terlalu luas atau tersebar secara geografis
  • Data populasi tidak tersedia secara lengkap
  • Keterbatasan waktu, biaya, dan tenaga
  • Risiko bias dalam pemilihan sampel

Untuk mengatasi tantangan tersebut, peneliti dapat menerapkan beberapa strategi berikut:

  • Membatasi populasi secara lebih spesifik dan realistis
  • Menggunakan teknik sampling yang sesuai dengan kondisi lapangan
  • Berkonsultasi dengan ahli metodologi atau statistik
  • Melakukan uji coba (pilot study) sebelum penelitian utama

Dengan strategi yang tepat, penentuan populasi dan sampel dapat dilakukan secara lebih efektif dan efisien. Hal ini akan meningkatkan kualitas data yang diperoleh serta memperkuat validitas hasil penelitian secara keseluruhan.

Baca juga: Bagaimana cara menyusun kerangka berpikir penelitian?

Kesimpulan

Menentukan populasi dan sampel penelitian merupakan langkah fundamental yang menentukan kualitas dan kredibilitas hasil penelitian. Populasi adalah keseluruhan subjek atau objek yang menjadi sasaran penelitian, sedangkan sampel adalah bagian dari populasi yang dipilih untuk mewakili karakteristik tertentu. Pemilihan teknik sampling yang tepat, penetapan ukuran sampel yang memadai, serta definisi operasional yang jelas menjadi kunci utama dalam menjaga validitas dan representativitas data penelitian.

Secara akademik, penentuan populasi dan sampel tidak dapat dilakukan secara sembarangan, melainkan harus melalui pertimbangan metodologis yang matang dan sistematis. Kesalahan pada tahap ini dapat berdampak pada bias data dan menurunkan kualitas generalisasi hasil penelitian. Oleh karena itu, peneliti perlu memahami konsep, teknik, dan strategi sampling secara komprehensif agar penelitian yang dilakukan memiliki dasar metodologis yang kuat dan kontribusi ilmiah yang signifikan.

Ikuti artikel Solusi Jurnal lainnya untuk menambah wawasan Anda seputar jurnal ilmiah. Jika membutuhkan bimbingan dan pendampingan hingga publikasi, Solusi Jurnal siap menjadi mitra terbaik Anda. Hubungi Admin Solusi Jurnal sekarang dan dapatkan layanan profesionalnya.

Solusi Jurnal